NE570 Expander Output Biasing Calculator Excel Spreadsheet

The NE570 Expander Output Biasing Calculator is a vital tool for engineers working with compressors and expanders in audio signal processing. This calculator, implemented as an Excel spreadsheet, simplifies the process of determining the optimal output biasing for the NE570 expander chip. By providing a straightforward and efficient means of calculation, the NE570 Expander Output Biasing Calculator saves time and reduces the risk of error, making it an essential resource for designers and engineers seeking to optimize their compressor and expander circuits for superior audio performance and reliability. It streamlines the design process effectively.
-
Understanding the NE570 Expander Output Biasing Calculator Excel Spreadsheet
- Introduction to the NE570 Expander Output Biasing Calculator
- How the NE570 Expander Output Biasing Calculator Works
- Benefits of Using the NE570 Expander Output Biasing Calculator
- Key Features of the NE570 Expander Output Biasing Calculator
- Applications of the NE570 Expander Output Biasing Calculator
-
Understanding the NE570 Expander Output Biasing Calculator Excel Spreadsheet
- Key Features of the NE570 Expander Output Biasing Calculator
- How to Use the NE570 Expander Output Biasing Calculator
- Benefits of Using the NE570 Expander Output Biasing Calculator
- Common Applications of the NE570 Expander Output Biasing Calculator
- Limitations and Future Developments of the NE570 Expander Output Biasing Calculator
-
Frequently Asked Questions (FAQs)
- What is the NE570 Expander Output Biasing Calculator Excel Spreadsheet and how does it work?
- How do I use the NE570 Expander Output Biasing Calculator Excel Spreadsheet to calculate the optimal biasing conditions for my circuit?
- What are the benefits of using the NE570 Expander Output Biasing Calculator Excel Spreadsheet in my design process?
- Can I customize the NE570 Expander Output Biasing Calculator Excel Spreadsheet to meet my specific design requirements?
Understanding the NE570 Expander Output Biasing Calculator Excel Spreadsheet
The NE570 Expander Output Biasing Calculator Excel Spreadsheet is a tool designed to help users calculate the optimal biasing conditions for the NE570 expander circuit. This calculator is particularly useful for engineers and designers working with analog circuits and amplifiers. The NE570 is a variable gain amplifier that requires careful biasing to ensure stable and optimal operation. The calculator uses complex algorithms and formulas to determine the ideal biasing conditions based on user-inputted parameters such as input signal, output voltage, and gain.
Introduction to the NE570 Expander Output Biasing Calculator
The NE570 Expander Output Biasing Calculator is an Excel-based tool that provides a user-friendly interface for calculating biasing conditions. The calculator is designed to be easy to use, with clear instructions and a simple input format. Users can input their specific requirements and the calculator will generate a detailed report outlining the optimal biasing conditions. This report includes key parameters such as bias voltage, bias current, and output impedance.
How the NE570 Expander Output Biasing Calculator Works
The NE570 Expander Output Biasing Calculator uses a combination of mathematical models and empirical data to determine the optimal biasing conditions. The calculator takes into account various factors such as temperature, supply voltage, and load resistance to ensure accurate results. The calculator also includes built-in error checking to ensure that user-inputted values are valid and within the acceptable range. This helps to prevent errors and ensures that the calculated biasing conditions are reliable and accurate.
Benefits of Using the NE570 Expander Output Biasing Calculator
Using the NE570 Expander Output Biasing Calculator offers several benefits, including increased accuracy, reduced design time, and improved circuit performance. The calculator helps users to optimize their circuit design, ensuring that the amplifier operates within its specified limits. This can lead to improved signal quality, reduced distortion, and increased overall system reliability. Additionally, the calculator can help users to save time and reduce costs by minimizing the need for trial and error and prototype testing.
Key Features of the NE570 Expander Output Biasing Calculator
The NE570 Expander Output Biasing Calculator includes several key features, such as:
Feature | Description |
---|---|
User-friendly interface | Easy to use, with clear instructions and simple input format |
Accurate calculations | Uses complex algorithms and formulas to determine optimal biasing conditions |
Comprehensive report | Generates a detailed report outlining key parameters such as bias voltage, bias current, and output impedance |
Built-in error checking | Ensures that user-inputted values are valid and within the acceptable range |
Customizable | Allows users to input their specific requirements and generate a tailored report |
Applications of the NE570 Expander Output Biasing Calculator
The NE570 Expander Output Biasing Calculator has a wide range of applications, including audio equipment, medical devices, and industrial control systems. The calculator can be used to design and optimize analog circuits, amplifiers, and filters, ensuring that they operate within their specified limits. This can lead to improved signal quality, reduced distortion, and increased overall system reliability. Additionally, the calculator can be used to troubleshoot and optimize existing circuits, helping to reduce maintenance costs and improve system performance.
Understanding the NE570 Expander Output Biasing Calculator Excel Spreadsheet
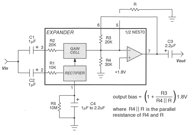
The NE570 Expander Output Biasing Calculator Excel Spreadsheet is a powerful tool designed to help engineers and technicians calculate the optimal biasing conditions for the output stage of the NE570 expander circuit. This calculator is particularly useful in the design and development of analog and mixed-signal circuits, where the NE570 expander is commonly used to provide a high-gain, low-noise amplification stage. The calculator takes into account various parameters such as the input signal, output voltage, current, and resistance, allowing users to determine the ideal biasing conditions for their specific application.
Key Features of the NE570 Expander Output Biasing Calculator
The NE570 Expander Output Biasing Calculator Excel Spreadsheet offers a range of key features that make it an essential tool for engineers and technicians working with the NE570 expander circuit. The calculator includes a user-friendly interface that allows users to easily input the required parameters, such as the input signal amplitude, output voltage, and load resistance. The calculator then uses these parameters to calculate the optimal biasing conditions, including the bias voltage and current, to ensure that the output stage of the NE570 expander is operating within its optimal range. Additionally, the calculator provides a detailed report of the calculated values, allowing users to verify the accuracy of their design and make any necessary adjustments.
How to Use the NE570 Expander Output Biasing Calculator
Using the NE570 Expander Output Biasing Calculator Excel Spreadsheet is a straightforward process that requires minimal technical expertise. To begin, users simply need to open the calculator in Excel and input the required parameters, such as the input signal frequency, output voltage, and load resistance. The calculator then uses these parameters to calculate the optimal biasing conditions, which are displayed in a clear and concise format. Users can then adjust the input parameters to see how different design scenarios affect the calculated values, allowing them to optimize their design for maximum performance and efficiency. The calculator also includes a help section that provides detailed instructions and examples to guide users through the calculation process.
Benefits of Using the NE570 Expander Output Biasing Calculator
The NE570 Expander Output Biasing Calculator Excel Spreadsheet offers a range of benefits that make it an essential tool for engineers and technicians working with the NE570 expander circuit. One of the primary benefits is the increased accuracy that the calculator provides, allowing users to determine the optimal biasing conditions for their specific application. This increased accuracy can help to reduce errors and improve the overall performance of the circuit. Additionally, the calculator can help to save time and reduce costs by minimizing the need for trial and error experimentation and prototype development. The calculator can also help users to optimize their design for maximum performance and efficiency, which can be particularly important in high-performance applications.
Common Applications of the NE570 Expander Output Biasing Calculator
The NE570 Expander Output Biasing Calculator Excel Spreadsheet is commonly used in a range of applications, including audio and video equipment, medical devices, and industrial control systems. In these applications, the NE570 expander is often used to provide a high-gain, low-noise amplification stage, and the calculator is used to determine the optimal biasing conditions for the output stage. The calculator is particularly useful in high-performance applications, where maximum accuracy and reliability are critical. Additionally, the calculator can be used in educational settings to help students understand the principles of analog and mixed-signal circuit design and to develop their skills in using electronic design automation tools.
Limitations and Future Developments of the NE570 Expander Output Biasing Calculator
While the NE570 Expander Output Biasing Calculator Excel Spreadsheet is a powerful tool, it does have some limitations. For example, the calculator is based on a simplified model of the NE570 expander circuit, which may not accurately reflect the complexity of real-world circuits. Additionally, the calculator is limited to calculating the optimal biasing conditions for a single output stage, and may not take into account the interactions between multiple stages. To address these limitations, future developments of the calculator could include the addition of more advanced models and simulation capabilities, as well as the ability to optimize multiple output stages simultaneously. This could help to improve the accuracy and usability of the calculator, making it an even more valuable tool for engineers and technicians working with the NE570 expander circuit.
Frequently Asked Questions (FAQs)
What is the NE570 Expander Output Biasing Calculator Excel Spreadsheet and how does it work?
The NE570 Expander Output Biasing Calculator Excel Spreadsheet is a tool designed to help engineers and technicians calculate the optimal biasing conditions for the output stage of the NE570 expander circuit. This spreadsheet uses formulas and algorithms to determine the ideal biasing resistors and voltage values required to achieve the desired output signal quality. By inputting the parameters of the circuit, such as the input signal amplitude and the desired output signal level, the spreadsheet can calculate the optimal biasing conditions and provide recommendations for the component values.
How do I use the NE570 Expander Output Biasing Calculator Excel Spreadsheet to calculate the optimal biasing conditions for my circuit?
To use the NE570 Expander Output Biasing Calculator Excel Spreadsheet, you need to input the parameters of your circuit, such as the input signal amplitude, the desired output signal level, and the component values of the circuit. The spreadsheet will then use formulas and algorithms to calculate the optimal biasing conditions, including the biasing resistors and voltage values. The spreadsheet will also provide recommendations for the component values and warnings if the input parameters are not within the recommended range. By following the instructions provided with the spreadsheet and inputting the correct parameters, you can use the NE570 Expander Output Biasing Calculator Excel Spreadsheet to calculate the optimal biasing conditions for your circuit and achieve the desired output signal quality.
What are the benefits of using the NE570 Expander Output Biasing Calculator Excel Spreadsheet in my design process?
The NE570 Expander Output Biasing Calculator Excel Spreadsheet provides several benefits to engineers and technicians designing with the NE570 expander circuit. One of the main benefits is the ability to quickly and accurately calculate the optimal biasing conditions for the output stage of the circuit. This can save
Can I customize the NE570 Expander Output Biasing Calculator Excel Spreadsheet to meet my specific design requirements?
Yes, the NE570 Expander Output Biasing Calculator Excel Spreadsheet can be customized to meet your specific design requirements. The spreadsheet is designed to be flexible and adaptable to different design scenarios, and you can modify the formulas and algorithms to suit your specific needs. Additionally, you can or remove parameters and component values to reflect the specific requirements of your design. However, it is important to note that any modifications made to the spreadsheet should be thoroughly tested and verified to ensure that the results are accurate and reliable. By customizing the NE570 Expander Output Biasing Calculator Excel Spreadsheet, you can create a tailored tool that meets your specific design needs and helps you to achieve the desired output signal quality.
Deja una respuesta
Entradas Relacionadas